您現在的位置:搜索 8 的結果
習近平:政治建警 改革強警 科技興警 從嚴治警
■全國公安工作會議7日至8日在北京召開。中共中央總書記、國家主席、中央軍委主席習近平出席會議並發表重要講話。 新華社在全國公安工作會議強調 履行好黨和人民賦予的新時代職責使命據新華社報道,全國公安工作會議...
焦 點出處:網絡編輯 (206)人喜歡發佈時間:2019-05-09
重慶轉身為“一帶一路”僑商組織年會永久會址
5月8日,重慶日報記者從“西洽會”執委會獲悉,作為本屆“西洽會”的重點活動之一,首屆“一帶一路”僑商組織年會將於5月16日下午2點舉行。值得一提的是,“一帶一路”僑商組織已確定將重慶作為年會永久會址。 ...
中國夢出處:網絡編輯 (356)人喜歡發佈時間:2019-05-09
暴風集團垂死掙紮,從誕生100個百萬富翁,到一個"講概念"公司
"在任何一個商業社會中,成功永遠都是偶然和幸運的,而失敗則無所不在。"如今身處"暴風驟雨"中的暴風創始人馮鑫,對這句話應該能感同身受。 4月27日,暴風集團發布2018年年報,2018年公司實...
前 沿出處:網絡編輯 (140)人喜歡發佈時間:2019-05-09
孟晚舟案開庭 確定9月舉行聽證會
華為副董事長兼首席財務官孟晚舟,加拿大溫哥華時間周三(8日)早上10時(香港時間9日凌晨1時)於卑詩省最高法院,就其引渡到美國審訊的程序安排出庭。今次庭審仍未正式定出引渡聆訊日期,法官排期在9月23日舉行引渡聆...
焦 點出處:網絡編輯 (395)人喜歡發佈時間:2019-05-09
劉結一會見王金平 王:「台獨」行不通
據中新社報道:中共中央台辦、國務院台辦主任劉結一8日在廈門會見了來閩祭祖的台灣王氏宗親會榮譽理事長王金平一行。 ...
焦 點出處:網絡編輯 (808)人喜歡發佈時間:2019-05-09
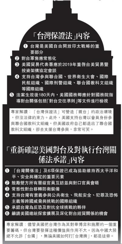
美通過挺台法案 中方提嚴正交涉
美國聯邦眾議院7日通過「2019年台灣保證法案」和「重新確認美國對台灣及對執行台灣關係法之承諾」決議案,「台灣保證法案」要求對台軍售常態化,以及重啟台美貿易協議會談。中國外交部發言人耿爽8日表示,中方對此堅...
焦 點出處:網絡編輯 (431)人喜歡發佈時間:2019-05-09
迪士尼宣布《星球大戰》續拍3集
《星球大戰》自1977年上映至今超過40年,同系列第9部電影《Star Wars: The Rise of Skywalker》將於今年聖誕壓軸登場。正當星戰迷以為整個「天行者系列」將會圓滿結束之際,迪士尼電影公司今日(8日)宣布,由2022...
影 視出處:網絡編輯 (167)人喜歡發佈時間:2019-05-09
全球最胖 巴基斯坦10歲男童重197公斤
三年前,印尼一個10歲男孩以184公斤的體重登上了頭條,被稱為「世界最胖小孩」。如今,巴基斯坦一名10歲男孩穆罕默德·阿布拉爾以197公斤的體重成了新「世界之最」。 ...
健康前沿出處:網絡編輯 (175)人喜歡發佈時間:2019-05-09
「小」降準的「大」信號
「夫風生於地,起於青蘋之末。」2019年5月6日央行推出的新一輪定向降準,向縣域中小銀行注入流動性2800億元(人民幣,下同)。筆者認為,本次降準雖然在規模和範圍層面明顯縮「小」,但是在當前時點上卻釋放出兩重「...
財 經出處:網絡編輯 (653)人喜歡發佈時間:2019-05-09
外儲穩守三萬億 大摩:長遠看好人幣
人民幣兌美元中間價昨日大幅調整,下調270個基點報6.7614,降幅創今年2月12日以來最大;作價也是2月中旬最低。其後國務院副總理劉鶴確認赴美磋商人民幣回升,在岸收升59個基點報6.7607。中國央行昨日公布四月中國外匯...
財 經出處:網絡編輯 (751)人喜歡發佈時間:2019-05-09
哈里王子的混血寶寶首批照片來了!出生2天的他長這樣
海外網5月8日電英國王室哈裏王子之妻梅根王妃於當地時間6日順利產下壹名男嬰,王室再添新丁,整個英國倍感興奮。8日,新生兒照片首次公布。 圖源:BBC6日早上,37歲的英國薩塞克斯公爵夫人梅根順利產下壹...
名 人出處:網絡編輯 (814)人喜歡發佈時間:2019-05-08
《紐時》爆料 特朗普10年生意蝕近12億美元
美國財長姆努欽日前表明不會將總統特朗普稅務紀錄提交國會後一天,《紐約時報》公開特朗普1985年至1994年的稅務紀錄,文件顯示特朗普在10年間生意虧蝕11.7億美元。 ...
圖 聞出處:網絡編輯 (899)人喜歡發佈時間:2019-05-08
威懾伊朗 美航母入中東
綜合霍士新聞、《紐約時報》、《華爾街日報》報道:美國5日以伊朗有可能攻擊美國及其盟友利益,往中東地區派出航母戰鬥群和轟炸機特遣隊,以起威懾作用。有分析指,美國早就派出航母前往地中海待命,所謂的「伊朗攻...
焦 點出處:網絡編輯 (805)人喜歡發佈時間:2019-05-08
孟晚舟案明開審 美對加不聞不問
據路透社報道:加拿大法院8日將繼續審理華為公司財務總監孟晚舟是否引渡到美國的案件。加拿大自從去年12月逮捕孟晚舟後,美國幾乎不聞不問,令加拿大十分不滿,認為既然逮捕孟晚舟是基於美國的要求,美國應當與加方一...
焦 點出處:網絡編輯 (102)人喜歡發佈時間:2019-05-08
狂打貿易戰 美損人不利己
綜合路透社、彭博社報道:美國知名大學的一個經濟學家小組今年3月發表的一項研究顯示,2018年,美國總統特朗普的貿易戰給美國經濟造成了78億美元的國內生產總值(GDP)損失。該論文的作者說,他們分析了特朗普的行動...
財 經出處:網絡編輯 (753)人喜歡發佈時間:2019-05-08
黎瑞恩獲委任「少年警訊大使」
■黎瑞恩與警務處處長盧偉聰合照。黎瑞恩(小恩子)日前出席「少年警訊周年大會2018」,小恩子應邀出席並獲頒發委任狀,擔任「少年警訊大使」。而當即場播出小恩子12歲時正氣凜然講出事發過足本訪問片段時,全場起哄及...
名 人出處:網絡編輯 (704)人喜歡發佈時間:2019-05-07
警嚴打網購騙案 沙田拘18人
■警方打擊網購騙案行動共拘捕18人帶署扣查。 香港文匯報記者鄧偉明 攝網購行騙個案有增無減,僅沙田區由去年至今年首季已發生225宗,涉款420萬元。沙田警區過去兩周採取打擊行動,拘捕18人,涉在網上平台兜售物品,...
前 沿出處:網絡編輯 (813)人喜歡發佈時間:2019-05-07
中美貿戰\「特」加關稅 港股急瀉千點半年最傷
正當市場預期中美即將達成貿易協議,美國總統特朗普突然變臉,擬向中國進口商品加徵關稅。特朗普的「神經刀」嚇窒環球投資市場,亞太區股市昨日全線向下,歐洲股市亦低開。港股最多暴跌1125點,收市時創今年最大跌幅...
財 經出處:網絡編輯 (793)人喜歡發佈時間:2019-05-07
資產配置觀察/政府行政支出不低未來仍有壓減空間
增值稅及個人所得稅收入目前在中國政府財政收入約佔40%,2018至2019年推出的「減稅降費」一定程度上將制約政府財政收入的增長。在不影響政府剛性及重點項目支出的情況下,壓減政府行政支出是保持財政赤字穩定的手段之...
財 經出處:網絡編輯 (236)人喜歡發佈時間:2019-05-07
社交電商“甩甩寶寶”爭議:模式創新還是灰色營銷?
社交電商“風口”正勁,一些依附微信小程序的新電商業態開始悄然生長。 2018年6月,一款名為“甩甩寶寶”的社交電商平臺上線,上線後四個月單日GMV(交易額)就突破了1000萬。這一平臺由鯨靈集團開發,自2017年11...
生 活出處:網絡編輯 (166)人喜歡發佈時間:2019-05-07
- 撐金融 提信心/兩新規 穩A股 利好港股後市
- 灣區動力/前海擴大金融業開放 拓寬跨境投資
- 諾獎得主:港經濟具多元發展潛力
- 陳茂波:今年進減息期 對股樓有信心
- 深圳灣口岸大塞車 交通配套待優化
- 李家超新年寄望:全力拚經濟 積極惠民生
- 李家超:善用「一國兩制」優勢 支持香港穩健金融體繫
- 李家超:牢記歷史 珍愛和平
- 港高鐵明年直達梅州 僅需1.75小時
- 粵港澳大灣區發展論壇︱李家超:香港全力攜手大灣區城市推進灣區建設
- 中美元首會晤/「剝奪中國人民發展權利,我們決不答應」
- 習近平抵達舊金山舉行中美元首會晤 同時出席亞太經合組織第三十次領導人非正式會議
- 1《何為證據?揭露香港亂像的幕後黑手》:鄭宇碩收美國錢搞「佔中」鐵證陸續曝光
香港作為中國的特別行政區,實行「一國兩制」,是國家不可分割的一部分,有政治和法律責任維護國家的主權、安全和發展利益。一切鼓吹國家分裂的主張和行為,衝擊「一國兩制」,背離「一國兩制」與基本法。鼓吹「港獨」的政客和團體,在香港沒有任何生存空間,[詳細]
- 2【爆料】美領事晤黃台仰、梁天琦密談內容曝光
香港回歸中國接近19年了,中央政府格守“一國兩制”的承諾,讓港人治港。和問題百出的臺灣一樣,香港的民主,在世界經濟下行的大環境下,也催生出各種怪胎來。極小部分不滿足現狀的人,違背民主的宗旨,掀起違法“占[詳細]
- 3何為證據?揭露香港亂像的幕後黑手
這是一本自述體的書籍。作者根據自己擔任占中組織者的助理期間,在日常工作中接觸到的大量真實資料,經過細心的整理而成。當占中組織者信誓旦旦地公開說謊誤導香港民衆,沒有外國勢力參與占中活動的時候,由作者披露出的事實卻是,外國勢力主導和支持了占中等[詳細]
- 4愛國愛港就要勇敢地亮出來——夏雲龍博士與香港民間團體交流會紀實
6月3日下午,總部位於加拿大多倫多的華發傳媒總裁夏雲龍博士一行3人,在香港觀塘巧明街迅達工業大廈8樓A座的保健海流協進會辦公室,參加香港民間團體負責人座談會。該座談會主題為“愛國愛港亮出來”,由保衛[詳細]
- 5田飛龍:港青國民意識現危機 須重啟國民教育
田飛龍“占中”的重要政治遺產就是香港青年世代走上政治舞臺,形成香港社運新生力量,在很大程度上沖擊著既[詳細]
- 6谷卓恒何方神聖,敢以卵擊石犯眾怒?
創辦於1939年5月1日的香港《成報》,是香港歷史最悠久的中文報紙,雖然後來被競爭者相繼超越,風光不再,但依然在香港傳媒界和中老年讀者心中享有盛譽。作為一家很成熟的媒體,《成報》從去年8月以來的一系列出格行為[詳細]
- 7美國「以港遏華」和「以華制華」的政治陰謀路人皆見
從中美貿易戰開始,我便估計香港難以置身事外,不能倖免,過去數月香港發生種種示威遊行,均有美國的手影存在,現今想通過「香港人權與民主法案」,更是赤裸裸地干預香港事務,並展示對亂港派的支持。 [詳細]
- 8從《何為證據》看證據
《何為證據》羅列了一系列極具震撼力的證據,「揭露香港亂象的幕後黑手」,讓讀者有機會看清「佔中」背後的外國勢力身影。編著此書的張達明先生不顧視力受損,在過去七年鍥而不捨地蒐集和整理第一手資料,以鄭宇碩的言行作為貫穿全書的主線,披露「佔中」背後[詳細]
- 9法庭對犯罪審判的輕判或拖延,都是對正義的否定
2016年3月31日下午2:30 - 4:30,由亞太法律協會主辦、香港公民協會合辦的【“佔領運動”以來的相關案件評析報告發佈會暨研討會】在香港中環中心專業聯合中心B報告廳舉行。報告會由香港公民協會林國華主席主持[詳細]
- 10“港獨”不除 國家安全堪憂
香港的 “港獨”分子大致可以分為三類:第一類是不會輕易拋頭露面,他們躲在背后煽陰風、點鬼火,或是暗中提供資源等幫助,或是明火執仗為涉嫌違法犯罪分子狡辯;第二類是以學者身份、藉理論探討之名,向第三類 “港獨”分子灌輸 “港獨”思想,他們的歪理雖然[詳細]
- 11【香港書展2018】《何為證據?揭露香港亂像的幕後黑手》新書簽售賣爆現場
7月18日上午,香港作家張達明攜新作《何為證據?揭露香港亂像的幕後黑手》亮相灣仔香港會議展覽中心。[詳細]
- 12吳鵬飛:給港獨敲響一記警鐘,也給國家提個醒
港獨最近鬧得很凶,先是有人在英國註冊香港獨立黨,後來又有人在香港成立事實上以港獨、公投制憲為政綱的政黨,其發起人又是要參選立法會議員,又是應邀到美國大學演講,又是寫文章鼓吹。表面上好像很熱鬧,實際上是[詳細]
- 和氣生財6/李家超:推廣禮貌服務 提升香港魅力
- 行政長官李家超將赴北京述職
- 吸引力足/寧德時代來港落戶 設國際總部及研發中心
- 免簽生效 到中國經商旅遊更方便
- 特區政府斥美打「法案牌」干預港事務
- 高鐵載客量超越疫前 短途增幅大
- 民進黨處心積慮搞「台獨教育」
- 市區「輕微僭建」 研申報後暫緩執法
- 情牽兩岸/創業台青深耕國漫IP 傳播中華文化
- 施政報告前瞻/設中醫藥專員 建數碼化中藥平台
- 兩岸京劇一脈傳 好戲連「台」見情深
- 投資信心提振 恒指連升六日共千點
- 5G到來將催生更多智慧生活應用場景
- 肇慶包公青天美名肇始
- 向站在高點的任正非致敬
- 哈瓦那風華猶綻放
- 逾八成市民指庇護不合理
- 容不下德國暴徒 容得下香港暴徒?
- 艾慕杜華新作 「論盡自己」
- 王理宗:中國企業需耐心、恆心和專心
- 外國客商看中國市場
- IMF:美國消費者才是貿戰輸家
- 德庇兩「逃犯」 特首:罔顧事實損港譽
- 玉琫為飾劍出鞘
- 5G到來將催生更多智慧生活應用場景
- 肇慶包公青天美名肇始
- 向站在高點的任正非致敬
- 哈瓦那風華猶綻放
- 逾八成市民指庇護不合理
- 容不下德國暴徒 容得下香港暴徒?
- 艾慕杜華新作 「論盡自己」
- 王理宗:中國企業需耐心、恆心和專心
- 外國客商看中國市場
- IMF:美國消費者才是貿戰輸家
- 德庇兩「逃犯」 特首:罔顧事實損港譽
- 玉琫為飾劍出鞘
- 法庭對犯罪審判的輕判或拖延,都是對正義的否定
- 游蕙禎宣誓爆粗辱國 千人聯署譴責促請辭
- 涉6電騙逾525萬元 收錢男落網
- 你不知道葡萄籽的神奇功效
- 散佈「恐華」言論 與戴耀廷唱和
- 蔡英文為何不敢獨立?內幕震撼全世界
- 阻反對派玩嘢 建制倡立法「一Take過」
- 李柱銘黃之鋒周庭密會美領館 碰頭粒半鐘 動機惹人疑
- 雷軍微博道賀 小米搶攻5G市場
- 中國共産黨吹響全球治理新時代的號角
- 良心劇《琅玡榜》究竟好在哪?
- 激進勢力再圍特首辦佔龍和道
- 寨沙侗寨:梵凈山下的侗族風情畫卷
- “追夢中華·多彩黔行”|東方桃花源 世間云舍村
- 追夢中華·多彩黔行| 海外華文媒體走進歷史深處的中南門古城
- 追夢中華·多彩黔行 |中國汞都朱砂古鎮,萬山汞礦涅盤重生
- 追夢中華·多彩黔行 | 樓上古寨:歷史韻味與現代活力的交織
- 追夢中華·多彩黔行 | 石阡溫泉:療養與悠閑的完美融合
- 海外華媒貴州行|1張地圖,1次密談,2300年歷史的舊州古鎮兩次幫了紅軍!
- 苗寨千年 今朝綻放 | 海外華文媒體開啟西江千戶苗寨文化遺產探索之旅
- 追夢中華·多彩黔行|台盤村BA——以籃球之名,繪就鄉村振興新篇章
- 凱里下司古鎮——“小上海”的文化傳承與鄉村振興



