修例
-
社會之間也須尊重、理解、支持
行政長官林鄭月娥日前宣布暫緩修例後,國務院港澳辦、外交部、香港中聯辦、外交部駐港特派員公署負責人分別發表談話,對特區政府這一決定表示支持、理解和尊重。其實,這六個字對於香港整個社會從整場風波中汲取經驗教訓也同樣是「字字千...[详细]
2019-06-19 12:19 分类:港人港語 -
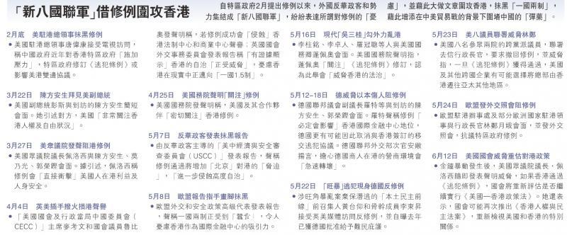
「新八國聯軍」借修例圍攻香港
自特區政府2月提出修例以來,外國反華政客和勢力集結成「新八國聯軍」,紛紛表達所謂對修例的「憂慮」,並藉此大做文章圍攻香港,抹黑「一國兩制」,藉此增添在中美貿易戰的背景下圍堵中國的「彈藥」。 [详细]
2019-06-19 11:46 分类:法治論壇 -
林鄭月娥:不會貿然重啓修例
林鄭月娥承諾絕不會貿然重啟修例(全媒體記者 麥鈞傑 攝) 大公文匯全媒體報道:香港行政長官林鄭月娥今日(18日)召開記者會表示,修訂《逃犯條例》草案工作已經於6月15日停止,目前港府沒有重啟程序時間表。林鄭表示[详细]
2019-06-18 18:17 分类:即 時 -
外交部駐港公署再斥西方媒體:干涉香港注定失敗
6月17日,針對個別西方媒體罔顧事實、妄評香港特區政府修例問題並公然挑唆外部勢力干預香港事務,外交部駐港公署負責人第一時間提出嚴正交涉,表示強烈不滿和堅決反對,並且表示外部勢力干涉香港注定失敗。 [详细]
2019-06-18 11:50 分类:港人港語 -
外交部駐港公署再次就個別外媒妄評特區政府修例提出嚴正交涉
官網截圖 香港中通社6月17日電 6月17日,針對個別西方媒體罔顧事實、妄評香港特區政府修例問題並公然挑唆外部勢力幹預香港事務,中國外交部駐香港特別行政區特派員公署負責人第一時間提出嚴正交涉,表示強烈不滿[详细]
2019-06-18 00:06 分类:焦 點 -
評論:理性對待修例 維護香港法治
資料圖:香港特區政府召開記者會現場 香港中通社圖片 中新社北京6月16日電 兩日來,香港各界對特區行政長官林鄭月娥決定暫緩修訂與移交逃犯相關的“兩個條例”,紛紛表達支持。國務院港澳辦、香港中聯辦等也對[详细]
2019-06-17 23:58 分类:即 時 -
絕不收回暴動“定性”
特區政府宣布暫緩修訂《逃犯條例》的工作。雖然暫緩決定有助穩定局勢,釋除社會對於修例的一些不滿,但對於一班志在發動暴動的暴徒來說,他們當然不可能收貨,他們的目的不但要政府撤回修例,更要政府收回暴動的“定性”,并且承諾不會檢...[详细]
2019-06-17 17:51 分类:百姓說港獨 -
反對派失實宣傳具煽動性 調查顯示:九成示威者被誤導
反對派就修例的宣傳夸張失實,嚴重誤導市民,最終觸發周三金鐘暴動。有傳媒詢問年輕暴徒為何反修例時,他竟說是因“擔心內地可隨便找個理由拉人”,其實唔知修例系乜;另有青少年說“老師帶頭”,對學生影響最大。亦有調查顯示,9日的反修...[详细]
2019-06-17 14:50 分类:法治論壇 -
「感謝和平理性表達意見的市民」
中央政府一直支持特區政府依法修例,外交部、港澳辦、中聯辦、外交部駐港公署昨日均表示,對林鄭月娥暫緩修例工作的決定表示支持、尊重和理解,強調中央政府將繼續堅定支持林鄭月娥和特區政府依法施政。林鄭月娥昨日在記者會上表示,上...[详细]
2019-06-17 10:55 分类:焦 點 -
